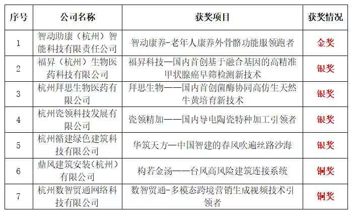
近日,由教育部主办的中国国际大学生创新大赛(2025)全国总决赛在河南圆满落幕。浙江省国家大学科技园孵化的7个大学生创业项目脱颖而出,斩获1项金奖、4项银奖、2项铜奖。

此次获奖项目覆盖多个前沿赛道,涵盖生物医药、智能康养、新材料、建筑科技、数字贸易等多领域,体现了多学科交叉融合与产业应用的深度结合。具体获奖名单如下:

金奖项目:智动康养-老年人康养外骨骼功能服领跑者

未来,浙江省国家大学科技园将持续发挥平台资源集成优势,进一步深化“产学研用”协同创新机制,探索师生共创模式,打造实践孵化、成果转化的全链条创新创业育人生态,为大学生创新创业提供全方位支撑,助力更多优秀项目从校园走向市场、从创意走向产业,为高质量发展注入青春动能。